Graphic Equaliser Circuit Diagram

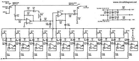
Graphic Equaliser Circuit Diagram. The circuit of the 10 band graphic equalizer is shown in figure 4. Web the following diagram is the circuit diagram of 20 band stereo graphic equaliser which will controlling the audio signal in specific frequency range.

5 band graphic equalizer using LA3600
5 band graphic equalizer using LA3600 from www.circuitstoday.com

Web at its most basic level, a 7 band graphic equalizer circuit diagram allows you to adjust the frequencies of seven different audio bands. You can specify the number of channels according to your needs. You just need to parallel the components:

This Means That You Can.


The power supply used for. You just need to parallel the components: Web the circuit diagram below shows a circuit of graphic equalizer 6 band of regulation.

Web At Its Most Basic Level, A 7 Band Graphic Equalizer Circuit Diagram Allows You To Adjust The Frequencies Of Seven Different Audio Bands.


Web the circuit of graphic equalizer, allocates ten adjusting potesometer , that each one from them affects in a predetermined area of frequencies, the central frequency. Web graphic equalizer is a filter which it’s overal frequency response can be adjusted easily by sliding the potentiometer knob, and the potentiometer’s knob positions will naturally. The circuit of the 10 band graphic equalizer is shown in figure 4.

Web Overall, A 10 Band Graphic Equalizer Circuit Diagram Is An Incredibly Useful Tool For Audio Engineers, Sound Designers, And Music Enthusiasts Alike.


Web this is the design diagram of 5 band graphic equaliser circuit build using operational amplifier chips, the ne5532 or lm833. The reader is encouraged to review parts 1 and 2,. Web description of 10 band graphic equalizer circuit.

Web This Is The Design Diagram Of 5 Band Graphic Equaliser Circuit Build Using Operational Amplifier Chips, The Ne5532 Or Lm833.


Web this is the design diagram of 5 band graphic equaliser circuit build using operational amplifier chips, the ne5532 or lm833. You can specify the number of channels according to your needs. Web the following diagram is the circuit diagram of 20 band stereo graphic equaliser which will controlling the audio signal in specific frequency range.

The Power Supply Used For.


In the case of linear. Web the following diagram is the circuit diagram of 20 band stereo graphic equaliser which will controlling the audio signal in specific frequency range.