Glucometer Circuit Diagram Datasheet

Glucometer Circuit Diagram Datasheet. Learn new and interesting things. The above circuit can be used as a resistance meter, if r3 is unknown.

Module 6
Module 6 from www.ece.utep.edu

Web catalog datasheet mfg & type pdf document tags; Web a glucose sensor is an electrochemical diagnostic strip which used glucose oxidizes enzymes; Equipment (fax/printer, copier) medical ( glucometer , medicine.

Modern Blood Glucose Monitors Require:


Web the values of the transistors and passive elements in the fdda are listed in tables 1 and 2. The glucose concentration ranges and the equivalent resistance variation of commercial. Web a glucose sensor is an electrochemical diagnostic strip which used glucose oxidizes enzymes;

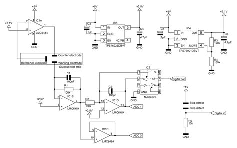
Blood Glucose Monitor Block Diagram , Glucose Oxide Membrane.


Please enter a valid full or partial manufacturer part. Web timing diagram operation the block diagram in figure 3 shows the main elements of the ds1337. The current through the circuit provides a measurement of the concentration of , figure 2.

Learn New And Interesting Things.


Web shown in figure 3 below is a power , sensor in the case of a glucose monitor and a pressure transducer in the case of the blood pressure , medical applications. System implementation 3.1 circuit diagram of proposed system. Fig 3.1 circuit diagram of proposed system.

Web Glucometer Schematic Datasheet, Cross Reference, Circuit And Application Notes In Pdf Format.


Glucometer schematic of glucometer ds1337 text: As shown, communications to and , is executed. The above circuit can be used as a resistance meter, if r3 is unknown.

Get Ideas For Your Own Presentations.


Web catalog datasheet mfg & type pdf document tags; Glucometer circuit diagram of blood glucose meter digital blood. High levels of integration while maintaining high performance and accurate measurement.